关于做好新冠病毒疫苗接种工作的通知
为扎实稳妥做好贝博官网师生及相关工作人员新冠病毒疫苗接种工作,降低人群感染和发病风险,根据《湘潭市新冠病毒疫苗接种工作方案》的精神,结合学校实际,现就做好贝博官网新冠病毒疫苗接种工作相关事项通知如下。
一、总体要求
1.指导思想
以习近平新时代中国特色社会主义思想为指导,全面贯彻党的十九大和十九届二中、三中、四中、五中全会精神,坚持生命至上,把人民群众生命安全和身体健康放在第一位,尊重科学规律,区分轻重缓急,依法依规、积极稳妥、分阶段有序推进疫苗接种工作,有力阻断病毒传播,巩固疫情防控成果,为确保人民群众生命健康、实现经济社会秩序持续全面好转提供有力保障。
2.基本原则
坚持知情、同意、自愿和免费接种的原则。引导并鼓励全体师生积极接种,提高接种意愿。接种过程中充分告知,在知情、同意、自愿的前提下开展接种。现阶段新冠病毒疫苗实施居民免费接种政策。
二、接种对象
2021年3月25日止(含)年满18周岁——2021年3月25日止(不含)未满60周岁(有禁忌症者除外)下列人员:
1.全体在校学生(不含留学生,待政策落实后另行通知)。
2.全体教职工(不含外教,待政策落实后另行通知)。
3.全体临时用工人员(含劳务派遣人员,物业、保安、食堂、门面、电瓶车、银行、维修、通信营业厅工作人员及其他驻校务工人员)。
4.部分退休职工(截止2021年3月25日未满60周岁)。
5.有意愿的家属。
三、接种时间安排
1.第一针接种时间:3月25日-4月1日。
2.第二针接种时间:4月30日前完成(中心医院根据接种第一针的时间另行安排)。
3.学工处、研究生院商教务处统筹安排在校学生具体接种时间(精确到小时),由学工处、研究生院通知。
4.后勤商人事处统筹安排全校在职教职工具体接种时间(精确到小时,3月25日完成),由人事处负责通知到各单位。
5.离退休处商后勤处统筹安排符合接种条件退休人员具体接种时间(精确到小时),由离退处负责通知到接种对象。
6.其他人员由后勤商人事处统筹安排具体接种时间(精确到小时),由后勤通知到各单位。
四、接种地点
南区第二体育馆一楼(休闲广场南侧)。
五、接种前期准备
1.各单位提前通知接种人在学校主页上认真阅读《新冠疫苗接种热点问题解答》《新型冠状病毒疫苗知情同意书》。
2.接种时,在校师生须携带身份证、校园卡和新型冠状病毒疫苗知情同意书(家属由教职工陪同,其他非在校师生须统一提供所在单位证明)。
3.为疫苗接种方便,接种当天请穿宽松衣服(外套里面最好穿短袖衣)。
4.接种前3天、接种后7天不得饮酒。
5.须佩戴口罩进入方舱接种点。
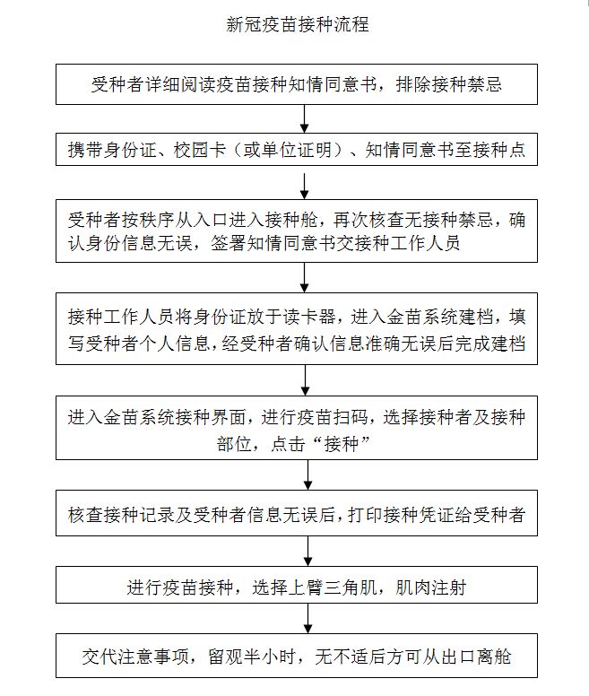
六、接种流程见流程(见下图)

贝博艾弗森代言体育官网
2021年3月22日





